
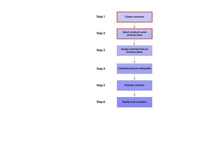
After you create a new contract in Pending status, you select products onto contract lines.
If you associated revenue plan templates with your products, upon selecting those products onto contract lines and clicking Save, the system creates revenue plans and assigns them to contract lines automatically.