
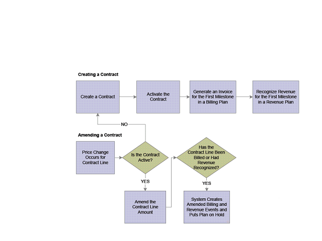
If events have been processed for billing or revenue when an amendment is processed, the system automatically creates an amended event in the amount of the processed event. The billing and revenue plans are placed in an action-required status and are not processed until you review and update the plans. While reviewing the billing and revenue plans, you may need to reallocate the events so that your total event allocation is 100 percent.