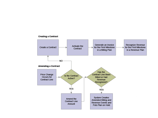
When the system processes an amendment that affects a contract line that is associated with a revenue or billing plan, it does not allow the plan to continue processing until the plan is reviewed and any necessary changes are made.
Next Step
Table of Contents Topic Overview Press Alt + Left Arrow to return to the previous page