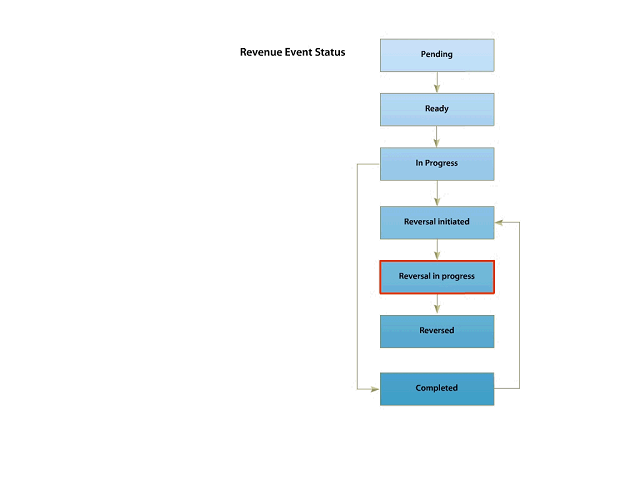
The system sets the Reversal In Progress status when the application engine begins the reversal generation process.
Next Step
Table of Contents Topic Overview Press Alt + Left Arrow to return to the previous page