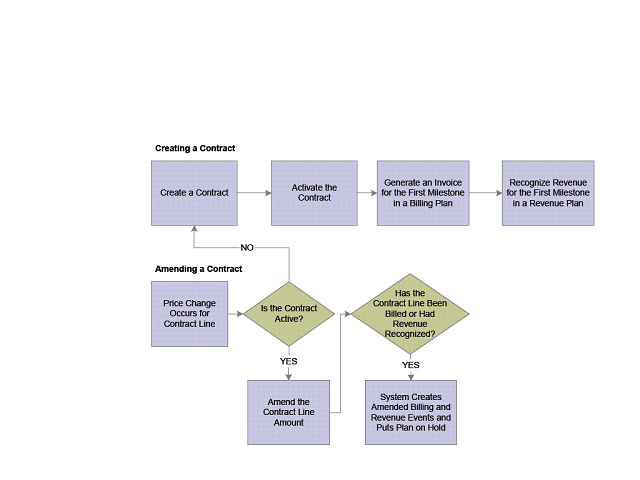
The diagram shows one possible scenario for amendment processing. In this scenario, the user has chosen to adjust events retroactively. If this option had not been selected, the system would not automatically create amended events.
Next Step
Table of Contents Topic Overview Press Alt + Left Arrow to return to the previous page