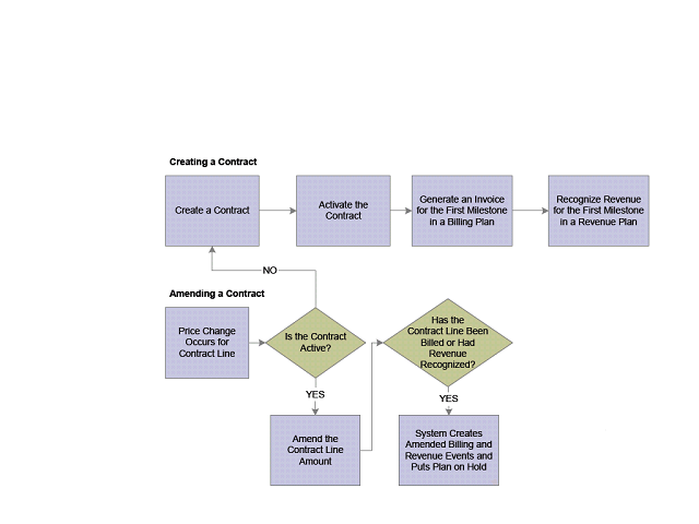
When a contract is in a pending status, it is considered to be a work in progress; therefore, any changes that occur before the contract is activated can be made within the
contract.
Next Step
Table of Contents Topic Overview Press Alt + Left Arrow to return to the previous page