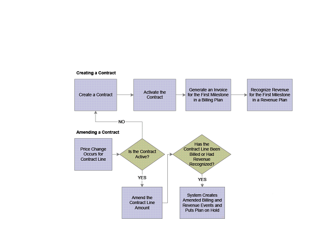
Billing and revenue plans can be created before or after a contract is activated.
Next Step
Table of Contents Topic Overview Press Alt + Left Arrow to return to the previous page