
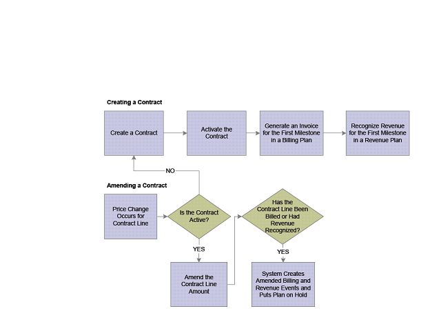
Price change occurs for contract line assumes that the contract is active, a problem arises with the customer, and we agree to a concession. In this scenario, we agree to reduce the price of one of the contract lines. The contract line that will be reduced is tied to the milestone billing and revenue plans.