
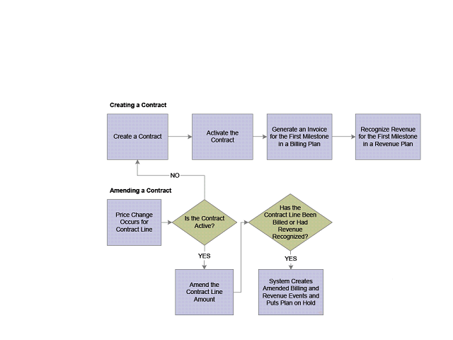
If the contract is not active, the price change is incorporated into the amount allocation process for the contract as a part of contract negotiations. Billing and revenue plans are built according to the final contract line price amount. Amendment processing is not required.
If the contract is active, amendment processing is required to adjust the contract.