
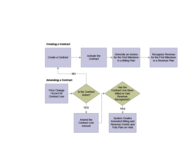
When a contract is active and a price change occurs for a contract line, you need to complete the Amended Amount Allocation page. Amended amount allocations can occur for an entire contract amount or one contract line. You need to indicate the total amended amount and then allocate that amount, as needed, to all applicable contract lines.
This scenario adjusts billing and revenue retroactively (selects the Adjust Billing and Revenue Retroactively option). If this option is not selected, the system would not automatically create amended events.